日前,鹽城市人民政府辦公室印發《鹽城市“十四五”鋼鐵產業高質量發展規劃》,對“十四五”時期推進鹽城鋼鐵產業高質量發展作出系統謀劃。鹽城市作為中國鋼鐵產業沿海布局的重要一環,這一規劃的出臺引發了業內人士的廣泛關注。
江蘇省作為鋼鐵大省,沿海城市鹽城市的貢獻有目共睹。2020年該市鋼鐵產業規模邁上千億臺階,建成粗鋼產能462萬噸、在建粗鋼產能135萬噸、鎖定粗鋼產能110萬噸,已初步形成不銹鋼、普碳鋼兩大品種體系,300系不銹鋼產量位列全國第三,建成國內最大的食品級不銹鋼生產基地。
按照《鹽城市“十四五”鋼鐵產業高質量發展規劃》,鹽城市將以“一主一輔”總體格局為引領,主攻精品鋼、不銹鋼、優特鋼三大方向,以重大項目建設為抓手,積極構建產業鏈、提升價值鏈、部署創新鏈、配置供應鏈,謀劃建設東部沿海綠色精品鋼基地,全力打造全國高品質不銹鋼產業新地標、江蘇省鋼鐵產業高質量發展示范高地。
發展目標
到2025年,全市鋼鐵產業競爭實力、創新能力顯著增強,質量效益、有效供給不斷提高,技術裝備水平和綠色低碳安全水平顯著提升,“一基地、一地標、一高地”建設取得明顯成效。
集群集聚態勢更加凸顯
全市鋼鐵產業規模達到2000億元以上。先進鋼鐵材料、用鋼產業、配套產業為特色的產業集群體系加快形成。龍頭企業綜合競爭力顯著提升,力爭培育中國500強企業1家。
產業發展質量不斷提高
培育制造業單項冠軍示范企業1家,制造業單項冠軍產品1個以上。全市高端不銹鋼、優特鋼占比達到60%以上,本地厚壁管消費轉化率達到20%以上,重點企業增加值率、利潤率和勞動生產率達到行業先進水平。
自主創新能力不斷增強
創新投入強度持續加大,企業研發投入占主營業務收入比重達到3%以上,新增省級以上創新載體5個以上,研究院、孵化器、技術創新聯盟和產業引導基金“四個一”創新生態體系全面形成。
綠色低碳轉型成效顯著
鋼鐵企業全部達到超低排放A類企業標準,單位污染物、綜合能耗達到國內先進水平。能源消費總量和能耗強度、水資源消耗強度降低達到國家最高要求,清潔方式運輸比例達到80%以上。建成2個省級以上綠色園區、2個省級以上綠色工廠,打造3個以上國家級綠色設計產品。
智能制造水平全面躍升
鋼鐵產業數字化賦能加速推進,裝備水平大幅提升,先進煉鐵、煉鋼產能占比均達到80%以上。關鍵工序數控化率達到80%左右,生產設備數字化率達到55%,打造一批示范性智能工廠(車間)。
產業布局
主動順應全省鋼鐵行業布局調整,依托龍頭企業、引進重大項目,圍繞全鏈條產業體系,著力構建企業集聚、產業集群、要素集約的鋼鐵產業生態體系,加快形成“一主一輔三大集群”總體發展格局。
一主:
即以黃海新區616平方公里為載體,以國家級新區為標桿、以省級開發區為目標,推動濱海、響水沿海片區一體化布局、一體化建設、一體化發展。謀劃建設東部沿海綠色精品鋼基地,全力打造全國高品質不銹鋼產業新地標。
一輔:
即以大豐港經濟開發區為載體,建設綠色建材及優特鋼產業集群。
三大集群:
即以濱海沿海片區為載體,謀劃重大項目,承接產能集聚,重點發展面向國家重大工程、新型基礎設施建設、新型城鎮化建設、高端裝備制造等領域使用的精品板材、長材鋼鐵產品,謀劃建設東部沿海綠色精品鋼基地。
以響水沿海片區為載體,依托德龍鎳業,鞏固提升300系不銹鋼基礎和優勢,適時拓展400系不銹鋼和雙相不銹鋼,做大做強不銹鋼后道深加工產業和不銹鋼制品產業,聚力提升不銹鋼產業能級,構建不銹鋼全產業鏈發展格局,打造全國高品質不銹鋼產業新地標。
以大豐港經濟開發區為載體,加快推進聯鑫鋼鐵靠大聯強轉型升級,積極引進非高爐冶煉、氫冶金等先進工藝,聚力發展精品建筑用鋼,延伸拓展優特鋼品系,建立“普、精、優、特”產品梯隊,打造綠色建材及優特鋼產業集群。
同時,圍繞特厚壁管料深加工產業轉型發展,進一步推進東臺合金材料產業園優化整合,積極引進一批鋼鐵制品生產優質龍頭企業,打造特厚壁管料精深加工產業園。
依托黃海新區濱海沿海片區建設千萬噸級沿海綠色精品鋼基地的要素資源條件,謀劃重大項目,承接產能集聚,力爭近中期形成1000萬噸級粗鋼產能規模,中遠期形成2000萬噸級以上粗鋼產能規模。將濱海沿海片區打造成為產品門類豐富、要素資源共享、綠色低碳環保、產城融合發展的鋼鐵基地。
按照鹽城市最新規劃,該市將重點放在延伸培育產業鏈條,聚力推進集群發展。集中體現在以下四點:積極謀劃東部沿海綠色精品鋼基地;全力打造全國高品質不銹鋼產業新地標;做優做強綠色建材及優特鋼產業集群;高標準推進特鋼精深加工產業園建設。
從《鹽城市“十四五”鋼鐵產業高質量發展規劃》中可以看出我國鋼鐵行業呈現以下特點:
01
沿海發展已成大趨勢
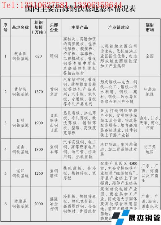
目前,我國已形成鲅魚圈鋼鐵基地、曹妃甸鋼鐵基地、日照鋼鐵基地、寶山鋼鐵基地、湛江鋼鐵基地、防城港鋼鐵基地等六大主要沿海鋼鐵基地,其中崛起的防城港鋼鐵基地粗鋼產量已超2000萬噸,而各個沿海鋼鐵基地的頭部企業均為鞍鋼、首鋼京唐、寶鋼等大型鋼企,輻射市場已遍及全國。


建設沿海鋼鐵基地,將提升企業經營效率。大型沿海鋼鐵基地的突出優勢是依港建廠,有著物流成本優勢,原料和成品運輸費用減少;將提升我國鋼鐵企業層次,滿足國內高端品種需求,起到一定的進口替代作用。沿海鋼鐵基地地勢優越、岸線豐富、輻射范圍廣,有助于調整鋼鐵產業布局,糾正鋼鐵產業區域布局失衡問題,推動中國鋼鐵產業轉型升級。
02
不銹鋼產業發展前景良好呈集群式發展
我國不銹鋼生產已有40年的歷史。我國經濟持續高速增長,從而推動不銹鋼生產及加工產業持續成長。近年來不銹鋼的產量逐年增加,據統計2021年上半年,全國不銹鋼粗鋼產量為1624萬噸,與2020年同期相比增加280萬噸,同比增幅達20.8%。
從不銹鋼消費情況來看,2015-2020年,我國不銹鋼表觀消費量整體呈上升趨勢,據統計,2021年上半年,全國不銹鋼表觀消費量為1388萬噸,同比增加270萬噸,增幅達24.2%。我國的經濟飛速發展,對不銹鋼的需求也與日俱增,不銹鋼產業發展前景良好,目前我國裝備水平國際領先的不銹鋼企業有四家,青山控股、太鋼不銹、張浦不銹鋼以及德龍鎳業,其中青山控股產能規模約1000萬噸。

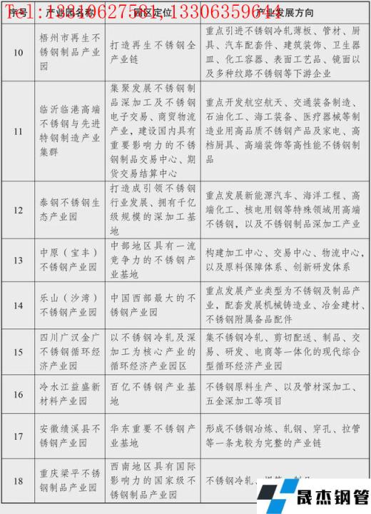
除以上四家國內領先的不銹鋼企業外,我國國內已建成相對比較成熟的不銹鋼產業集群,這些不銹鋼產業集群聚合冶煉、熱軋、冷軋、制品、市場、物流等領域,再加上焦炭、鎳鐵等前端配套的鏈式產業在全國的分布,充分考慮不銹鋼產業區域布局再平衡的問題,已形成18個典型的不銹鋼產業集群。


在鹽城市鋼鐵工業高質量發展的最新規劃中,頻繁出現“延伸產業鏈”等類似的字眼,以鹽城市對沿海綠色精品鋼基地產業布局中可以看出,對于產業鏈布局上是這樣規劃的:以鐵礦石、廢鋼、煤炭、焦炭等為原燃料,打造以“高爐—轉爐—連鑄—軋鋼”長流程為主、“氫基豎爐—電弧爐—連鑄—軋鋼”短流程為輔的鋼鐵生產流程,構建厚壁管生產—深加工—用鋼及相關服務協同發展的產業鏈條,實現集聚發展。厚壁管產品定位板材和長材相結合,包括熱軋、冷軋、 中厚板,優質、優特鋼棒線材等。深加工方面,一是針對板材產品配套剪切加工、涂鍍和沖壓等深加工產線,實現產品附加值提升;二是針對長材產品配套棒線材深加工和鋼筋加工配送等,實現產業鏈延伸和定制化、差異化發展。

面對不銹鋼產業良好的發展前景,實現集群化發展是大勢所趨,更是不斷創新發展的方向,走產業協調集聚、價值鏈延伸的創新發展道路,建立健全產業發展體系,更有利于推動不銹鋼產業的健康有序發展,讓鋼鐵產業集群化發展成為推動當地乃至我國經濟發展的新引擎。
為促進鋼鐵工業“十四五”時期高質量發展,近日由工業和信息化部、國家發展改革委和生態環境部聯合印發《關于促進鋼鐵工業高質量發展的指導意見》,針對鋼鐵產業布局,《指導意見》提出未來五年優化調整的發展目標,明確具體的優化方向,將有效指導我國鋼鐵工業加快形成布局結構更趨合理、產業集聚水平明顯提升的高質量發展新格局。
當前以鲅魚圈、曹妃甸、日照、寶山、湛江、防城港為主的六大沿海鋼鐵生產基地均已投產。同時,樂亭、鹽城、南通、連云港、福州等沿海地區仍在建設一批大型鋼鐵項目。我國鋼鐵產業的沿海沿江布局已基本完成,無縫鋼管廠家跨區域、區域內搬遷調整也臨近尾聲。“十四五”時期,我國鋼鐵行業將嚴格按照《指導意見》等政策要求,推動鋼鐵產能合理轉移、鼓勵企業集聚發展、就地改造,鼓勵企業跨區域、跨所有制兼并重組,以產業布局優化有效促進結構調整,持續提升鋼鐵產業競爭力。
免責聲明:本網站(山東聊城晟杰無縫鋼管廠www.82912.cn)刊載的“9000萬噸沿海產能!18大產業集群!中國鋼鐵行業顯現新布局!”等均源于網絡,版權歸原作者所有,且僅代表原作者觀點,本文所載信息僅供參考。轉載僅為學習與交流之目的,如無意中侵犯您的合法權益,請及時聯系刪除。本網站刊登此篇文章并不意味著本站贊同其觀點或證實其內容的真實性,我們不對其科學性、嚴肅性等作任何形式的保證。如果侵犯了您的版權,請盡快聯系我們予以撤銷,謝謝合作!
請查看相關產品 厚壁鋼管,厚壁無縫鋼管,厚壁管,無縫鋼管廠,無縫鋼管廠家