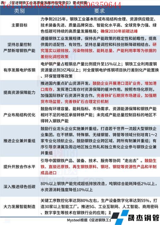
2月7日,工信部等三部門發布《促進鋼鐵工業高質量發展的指導意見》,對更好地促進鋼鐵工業高質量發展提出了若干要求,梳理其中要點內容如下:

另外,《促進鋼鐵工業高質量發展的指導意見》正式文件(下稱正式文件)與2020年底發布的《促進鋼鐵工業高質量發展的指導意見》(征求意見稿)相比,發生了不少變化,總體來看有以下這些:
1、碳達峰目標由“到 2025 年力爭率先實現碳排放達峰”變為了正式文件中的“確保2030年前碳達峰”;
2、產量控制方面,正式文件特別提到了“堅持總量調控和科技創新降碳相結合;研究落實以碳排放、污染物排放、能耗總量、產能利用率等為依據的差別化調控政策”;
3、正式文件中刪去了部分量化指標,如“先進水平焦爐產能占比達到70%以上,先進煉鐵、煉鋼產能占比均達到80%以上”、“鐵金屬國內自給率達到45%以上,打造1-2個具有全球影響力和市場競爭力的海外權益鐵礦山,海外權益鐵礦占進口礦比重超過20%”、“污染物排放總量降低20%以上”、“廢鋼比達到30%”等;
4、行業集中度目標由“力爭前5位鋼鐵企業產業集中度達到40%,前10位鋼鐵企業產業集中度達到60%”變為正式文件中的“鋼鐵產業集中度大幅提高”;
5、鼓勵鋼鐵原料進口品種拓展到了生鐵、直接還原鐵、再生鋼鐵原料、鋼坯、鋼錠等資源性產品和半制成品。
免責聲明:本網站(山東聊城晟杰無縫鋼管廠www.82912.cn)刊載的““十四五”期間,國家對鋼鐵行業提出這些要求”等均源于網絡,版權歸原作者所有,且僅代表原作者觀點,本文所載信息僅供參考。轉載僅為學習與交流之目的,如無意中侵犯您的合法權益,請及時聯系刪除。本網站刊登此篇文章并不意味著本站贊同其觀點或證實其內容的真實性,我們不對其科學性、嚴肅性等作任何形式的保證。如果侵犯了您的版權,請盡快聯系我們予以撤銷,謝謝合作!
請查看相關產品 厚壁鋼管,厚壁無縫鋼管,厚壁管,無縫鋼管廠,無縫鋼管廠家