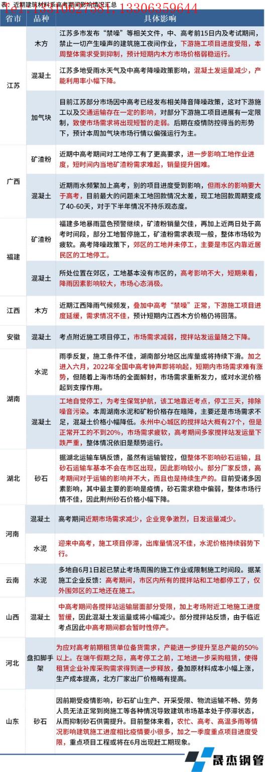
2022年全國高考落下帷幕,各地對于市區及考點周邊范圍的一切施工單位都停工,并且交通禁行,因此建筑材料市場需求降低,運輸受限,發運量減勢為主。
截至6月10日,據百年建筑網調研顯示,共有12個省市建筑市場和建筑工地建筑工地進度受到明顯影響。整體來看,近兩周全國為為中高考做準備,及多地疫情隱有再抬頭跡象,加之暴雨天氣遍及多地,對于工程項目恢復并不榮樂觀,短期整體市場仍會呈現供需兩弱局面。具體情況如下:

免責聲明:本網站(山東聊城晟杰無縫鋼管廠www.82912.cn)刊載的“百年建筑:12省市高考期間工地停工對建材影響調研”等均源于網絡,版權歸原作者所有,且僅代表原作者觀點,本文所載信息僅供參考。轉載僅為學習與交流之目的,如無意中侵犯您的合法權益,請及時聯系刪除。本網站刊登此篇文章并不意味著本站贊同其觀點或證實其內容的真實性,我們不對其科學性、嚴肅性等作任何形式的保證。如果侵犯了您的版權,請盡快聯系我們予以撤銷,謝謝合作!
請查看相關產品 厚壁鋼管,厚壁無縫鋼管,厚壁管,無縫鋼管廠,無縫鋼管廠家