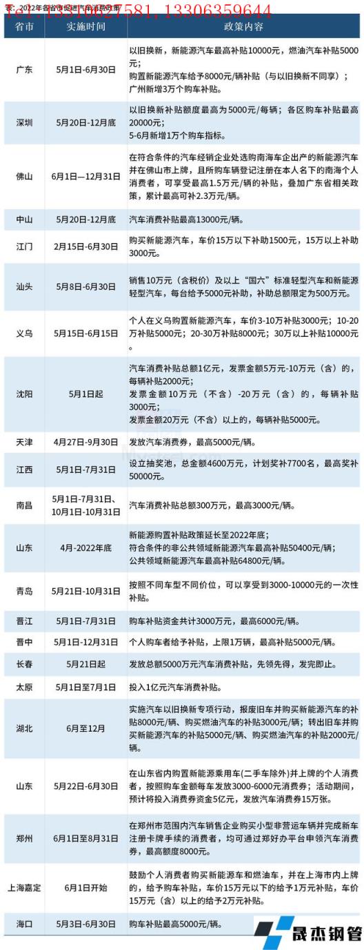
5月31日,財政部、稅務總局發布《關于減征部分乘用車車輛購置稅的通知》,對購置日期在2022年6月1日至2022年12月31日期間內且單車價格(不含增值稅)不超過30萬元的2.0升及以下排量乘用車,減半征收車輛購置稅。對于本次的刺激政策,乘聯會秘書長崔東樹預計,按照這個政策的效果車市會增量200萬臺。為促進汽車消費,各地也紛紛出臺支持汽車消費的相關政策。
據不完全統計,今年以來共有22個省市出臺了促進汽車消費的相關政策。其中上海市為鼓勵個人消費者購買新能源車和燃油車,夠車價15萬元以下的給予1萬元補貼,車價15萬元(含)以上的給予2萬元補貼。廣東省給予個人購置新能源汽車8000元/輛補貼。5月1日至7月1日,太原投入1億元汽車消費補貼。具體內容如下:

免責聲明:本網站(山東聊城晟杰無縫鋼管廠www.82912.cn)刊載的“22省市發放汽車消費券,拉動車市增量”等均源于網絡,版權歸原作者所有,且僅代表原作者觀點,本文所載信息僅供參考。轉載僅為學習與交流之目的,如無意中侵犯您的合法權益,請及時聯系刪除。本網站刊登此篇文章并不意味著本站贊同其觀點或證實其內容的真實性,我們不對其科學性、嚴肅性等作任何形式的保證。如果侵犯了您的版權,請盡快聯系我們予以撤銷,謝謝合作!
請查看相關產品 厚壁鋼管,厚壁無縫鋼管,厚壁管,無縫鋼管廠,無縫鋼管廠家