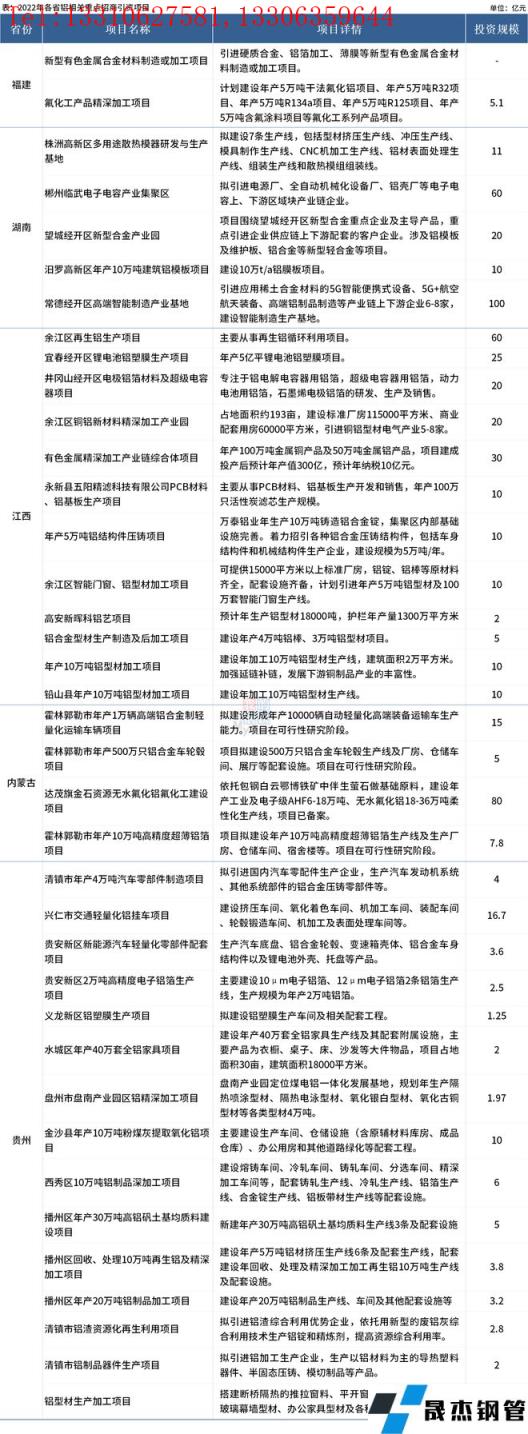
近期各地陸續發布2022年重點招商項目清單,據不完全統計,截至5月26日,共有5個省份發布的2022年重點招商項目清單中涉及鋁相關項目,合計共39項,總投資592億元。詳情名單如下:

免責聲明:本網站(山東聊城晟杰無縫鋼管廠www.82912.cn)刊載的“5省2022年鋁相關重點招商項目清單出爐”等均源于網絡,版權歸原作者所有,且僅代表原作者觀點,本文所載信息僅供參考。轉載僅為學習與交流之目的,如無意中侵犯您的合法權益,請及時聯系刪除。本網站刊登此篇文章并不意味著本站贊同其觀點或證實其內容的真實性,我們不對其科學性、嚴肅性等作任何形式的保證。如果侵犯了您的版權,請盡快聯系我們予以撤銷,謝謝合作!
請查看相關產品 厚壁鋼管,厚壁無縫鋼管,厚壁管,無縫鋼管廠,無縫鋼管廠家