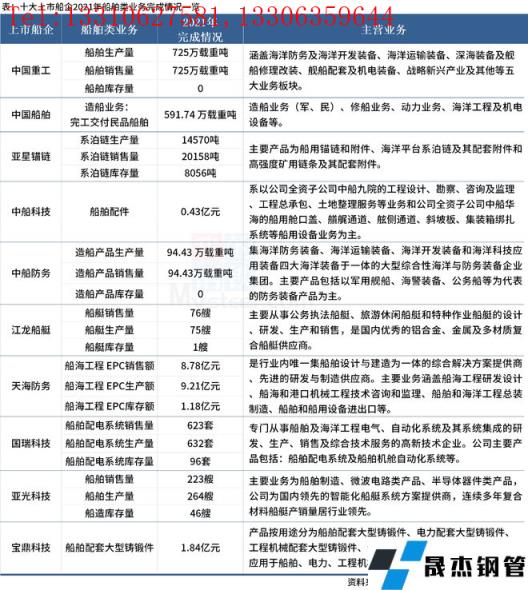
截至5月19日,10家上市船企已全部公布其2021年年度報告,其中中國重工、中國船舶、亞星錨鏈3家企業營業收入排名前三。
據統計,這10家上市船企2021年合計完成營業收入1189.53億元。9家上市船企公布了2022年經營計劃,其中6家公布了2022年的營業收入目標,6家上市船企2022年預計完成營業收入1200.15億元。
10大上市船企2022年經營計劃以及2021年船舶類業務完成具體情況如下:


免責聲明:本網站(山東聊城晟杰無縫鋼管廠www.82912.cn)刊載的“九大上市船企公布2022年經營計劃”等均源于網絡,版權歸原作者所有,且僅代表原作者觀點,本文所載信息僅供參考。轉載僅為學習與交流之目的,如無意中侵犯您的合法權益,請及時聯系刪除。本網站刊登此篇文章并不意味著本站贊同其觀點或證實其內容的真實性,我們不對其科學性、嚴肅性等作任何形式的保證。如果侵犯了您的版權,請盡快聯系我們予以撤銷,謝謝合作!
請查看相關產品 厚壁鋼管,厚壁無縫鋼管,厚壁管,無縫鋼管廠,無縫鋼管廠家