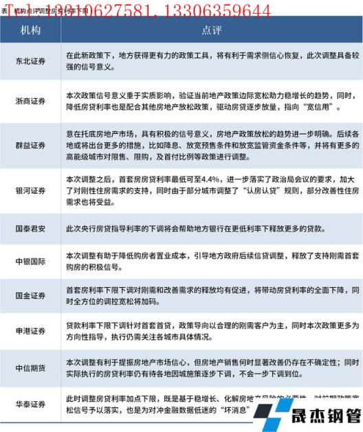
5月15日,央行、銀保監會發布《關于調整差別化住房信貸政策有關問題的通知》,商住房首套貸款利率下限調整為不低于相應期限LPR減20個基點(原為不低于LPR)。針對此次調整,各大券商及機構陸續發布了相關點評,匯總了10家券商及機構的相關表述,具體如下:

對于此次調整,機構普遍認為具有較強的信號意義,將幫助各地銀行在更低利率下釋放更多貸款。截至5月18日,據不完全統計,已有6個城市下調房貸利率,具體如下:

目前下調房貸利率的多為省會城市或二線城市,具有一定的示范性和標桿性。業內人士表示,此類城市普遍都在近期放松了房地產政策,疊加低利率政策,有助于促進房地產交易成本的降低,對于市場行情的提振也有積極作用。預計未來將有更多城市跟進,下調房貸利率。
免責聲明:本網站(山東聊城晟杰無縫鋼管廠www.82912.cn)刊載的“五大城市首套房利率降至4.4%,未來更多地區將跟進”等均源于網絡,版權歸原作者所有,且僅代表原作者觀點,本文所載信息僅供參考。轉載僅為學習與交流之目的,如無意中侵犯您的合法權益,請及時聯系刪除。本網站刊登此篇文章并不意味著本站贊同其觀點或證實其內容的真實性,我們不對其科學性、嚴肅性等作任何形式的保證。如果侵犯了您的版權,請盡快聯系我們予以撤銷,謝謝合作!
請查看相關產品 厚壁鋼管,厚壁無縫鋼管,厚壁管,無縫鋼管廠,無縫鋼管廠家