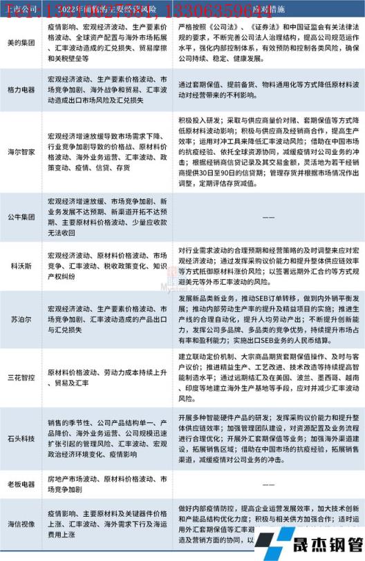
家電上市公司2021年年度報告披露已經落幕。其中,美的集團、格力電器、海爾智家、公牛集團、科沃斯、蘇泊爾、三花智控、石頭科技、老板電器、海信視像等上市公司2021年凈利潤排在行業前十位。
梳理這十家上市公司年度報告中提到的2022年主要經營風險發現,宏觀經濟波動、原材料價格波動、匯率波動、疫情影響等都將對家電企業生產經營造成壓力。
大部分家電企業表示,將采取與供應商量價對賭、套期保值,發揮采購議價能力和提升整體供應鏈效率,建立聯動定價機制、大宗商品期貨套期保值操作、及時與客戶議價等方式,努力降低原材料價格波動對經營帶來的風險。具體內容如下:

免責聲明:本網站(山東聊城晟杰無縫鋼管廠www.82912.cn)刊載的“十大家電上市公司2022年將面臨這些經營風險”等均源于網絡,版權歸原作者所有,且僅代表原作者觀點,本文所載信息僅供參考。轉載僅為學習與交流之目的,如無意中侵犯您的合法權益,請及時聯系刪除。本網站刊登此篇文章并不意味著本站贊同其觀點或證實其內容的真實性,我們不對其科學性、嚴肅性等作任何形式的保證。如果侵犯了您的版權,請盡快聯系我們予以撤銷,謝謝合作!
請查看相關產品 厚壁鋼管,厚壁無縫鋼管,厚壁管,無縫鋼管廠,無縫鋼管廠家