
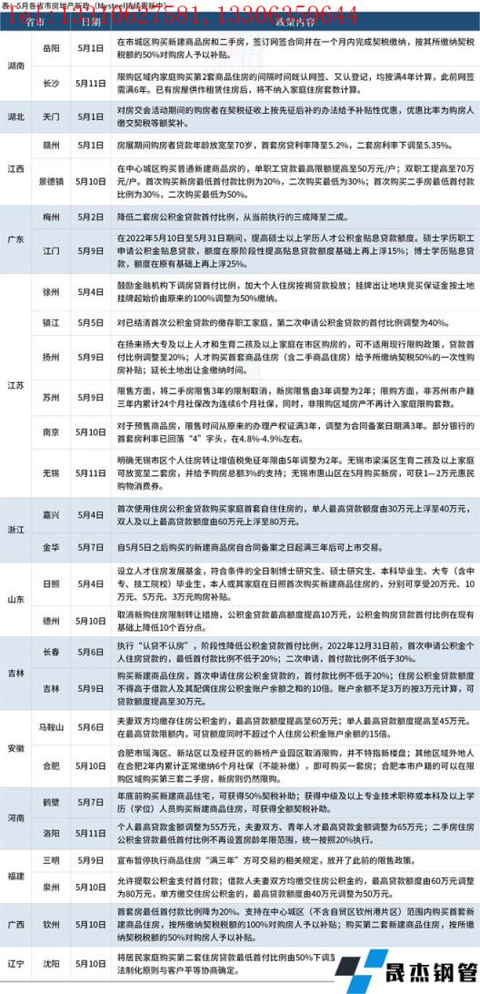
進入5月以來,各地加速出臺房地產松綁政策,據不完全整理,截至5月11日,已有27個城市發布穩樓市政策。與一季度各城市發布的調控政策相比,5月份以來推出的地產新政涉及的調控范圍明顯更大,更加全面。業內人士表示,單一的地產調控政策往往起到的效果有限,尤其是在三、四、五線城市,這類城市普遍需要一系列的政策“組合拳”,比如信貸端降低門檻,財政端要給予各種稅費減免優惠等等。同時多個政策疊加后在短時間內集中發酵,有可能會造成市場短期的較大波動。
具體調整情況如下:

免責聲明:本網站(山東聊城晟杰無縫鋼管廠www.82912.cn)刊載的“5月近30城松綁樓市,放寬限購限售等”等均源于網絡,版權歸原作者所有,且僅代表原作者觀點,本文所載信息僅供參考。轉載僅為學習與交流之目的,如無意中侵犯您的合法權益,請及時聯系刪除。本網站刊登此篇文章并不意味著本站贊同其觀點或證實其內容的真實性,我們不對其科學性、嚴肅性等作任何形式的保證。如果侵犯了您的版權,請盡快聯系我們予以撤銷,謝謝合作!
請查看相關產品 厚壁鋼管,厚壁無縫鋼管,厚壁管,無縫鋼管廠,無縫鋼管廠家