5月6日,國務院安委會辦公室、應急管理部聯合印發了《關于開展2022年全國“安全生產月”活動的通知》。《通知》明確今年6月至12月,各地區、各有關部門和單位要結合工作實際和區域特點,采取多種形式組織開展“安全生產萬里行”活動。
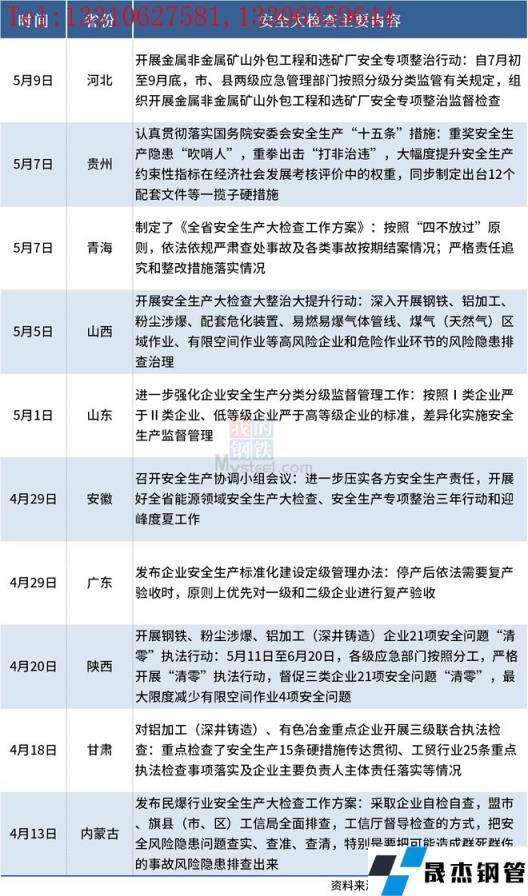
據不完全整理,全國10省開展安全生產大檢查大整治行動,全面落實強化安全生產工作。具體情況如下:

免責聲明:本網站(山東聊城晟杰無縫鋼管廠www.82912.cn)刊載的“全國10省份開展安全大檢查”等均源于網絡,版權歸原作者所有,且僅代表原作者觀點,本文所載信息僅供參考。轉載僅為學習與交流之目的,如無意中侵犯您的合法權益,請及時聯系刪除。本網站刊登此篇文章并不意味著本站贊同其觀點或證實其內容的真實性,我們不對其科學性、嚴肅性等作任何形式的保證。如果侵犯了您的版權,請盡快聯系我們予以撤銷,謝謝合作!
請查看相關產品 厚壁鋼管,厚壁無縫鋼管,厚壁管,無縫鋼管廠,無縫鋼管廠家