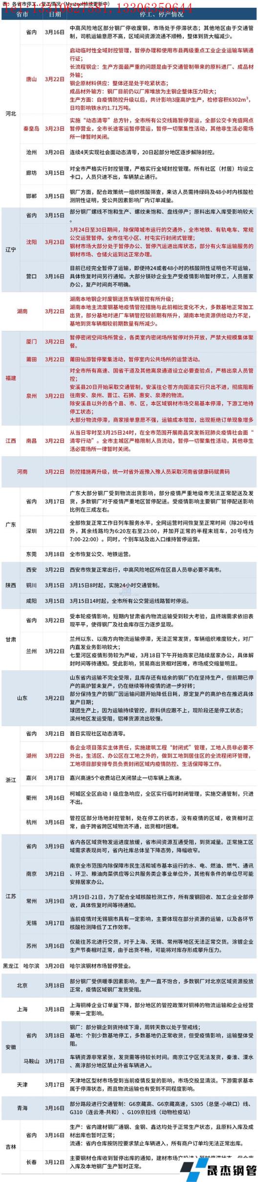
截至3月23日,匯總了19個省份停工復工最新信息。
其中,3月22日,唐山市啟動臨時性全域封控管理,暫停辦理和使用市縣兩級重點工業企業運輸車輛通行證。沈陽于3月24日至30日期間,除保障城市運行的交通外,全市地鐵、有軌電車、常規公交運營暫停,全市住宅小區、村屯實行封閉式管理;厚壁無縫鋼管市場大部分處于暫停辦公、暫停汽運進出庫狀態,部分有火車運輸服務的厚壁無縫鋼管市場、倉儲火運到達正常辦理。3月20日福建泉州安溪縣開始采取交通管制,除安溪縣以外的各個縣、市、區,本區域厚壁無縫鋼管市場交易基本停滯,下游工地待停工狀態。具體情況如下:

免責聲明:本網站(山東聊城晟杰無縫鋼管廠www.82912.cn)刊載的“疫情防控下,各省停工復工最新情況匯總”等均源于網絡,版權歸原作者所有,且僅代表原作者觀點,本文所載信息僅供參考。轉載僅為學習與交流之目的,如無意中侵犯您的合法權益,請及時聯系刪除。本網站刊登此篇文章并不意味著本站贊同其觀點或證實其內容的真實性,我們不對其科學性、嚴肅性等作任何形式的保證。如果侵犯了您的版權,請盡快聯系我們予以撤銷,謝謝合作!
請查看相關產品 厚壁鋼管,厚壁無縫鋼管,厚壁管,無縫鋼管廠,無縫鋼管廠家