3月16日,國務院金融穩定發展委員會召開專題會議,研究當前經濟形勢和資本市場問題。關于房地產方面,會上提出要及時研究和提出有力有效的防范化解風險應對方案,提出向新發展模式轉型的配套措施。隨即,中國人民銀行、銀保監會、證監會、外匯局召開會議,傳達學習貫徹國務院金融委會議精神,均對房地產發展作出安排。
中國人民銀行提出,要堅持穩中求進,防范化解房地產市場風險。
銀保監會則是強調,要堅持房子是用來住的、不是用來炒的定位,持續完善“穩地價、穩房價、穩預期”房地產長效機制,積極推動房地產行業轉變發展方式,鼓勵機構穩妥有序開展并購貸款,重點支持優質房企兼并收購困難房企優質項目,促進房地產業良性循環和健康發展。
證監會表示,要繼續支持實體經濟合理融資,積極配合相關部門有力有效化解房地產企業風險。
外匯局則提出,配合有關部門促進房地產市場、平臺經濟健康穩定發展。
此外,財政部有關負責人表示,房地產稅改革試點依照全國人大常委會的授權進行,一些城市開展了調查摸底和初步研究,但綜合考慮各方面的情況,今年內不具備擴大房地產稅改革試點城市的條件。
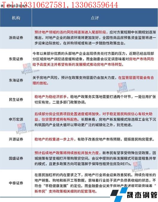
針對此次官方密集發聲,各大券商及機構陸續發布了相關點評,匯總了8家券商及機構對于房地產的相關表述,具體如下:

免責聲明:本網站(山東聊城晟杰無縫鋼管廠www.82912.cn)刊載的“多部門密集發聲,樓市迎重大利好”等均源于網絡,版權歸原作者所有,且僅代表原作者觀點,本文所載信息僅供參考。轉載僅為學習與交流之目的,如無意中侵犯您的合法權益,請及時聯系刪除。本網站刊登此篇文章并不意味著本站贊同其觀點或證實其內容的真實性,我們不對其科學性、嚴肅性等作任何形式的保證。如果侵犯了您的版權,請盡快聯系我們予以撤銷,謝謝合作!
請查看相關產品 厚壁鋼管,厚壁無縫鋼管,厚壁管,無縫鋼管廠,無縫鋼管廠家