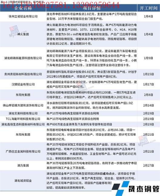
據不完全整理,2022年1-2月國內共14個鋁項目開工、投產。其中,1月淮北市中匠新材料項目、神火新能源動力電池材料項目等5個項目開工;2月東陽光低碳電池鋁箔項目、浠水縣數控鋁板項目等8個項目開工,湖北城資鋁業年產20萬噸再生鋁項目投產。具體內容如下:

免責聲明:本網站(山東聊城晟杰無縫鋼管廠www.82912.cn)刊載的“1-2月國內鋁項目開工、投產情況”等均源于網絡,版權歸原作者所有,且僅代表原作者觀點,本文所載信息僅供參考。轉載僅為學習與交流之目的,如無意中侵犯您的合法權益,請及時聯系刪除。本網站刊登此篇文章并不意味著本站贊同其觀點或證實其內容的真實性,我們不對其科學性、嚴肅性等作任何形式的保證。如果侵犯了您的版權,請盡快聯系我們予以撤銷,謝謝合作!
請查看相關產品 厚壁鋼管,厚壁無縫鋼管,厚壁管,無縫鋼管廠,無縫鋼管廠家