
一、厚壁無縫鋼管期現市場價格
2月28日,國內厚壁無縫鋼管市場多數上漲,唐山普方坯出廠價穩報4550元/噸。隨著天氣回暖,下游終端及投機性需求均有好轉。今日黑色期貨市場普漲,部分商家順勢跟漲,但各品種、地區表現有所分化。

28日,期螺主力震蕩走強,DIF與DEA向下運行,RSI三線指標位于45-52,處于布林帶中軌與下軌之間運行。

28日,國內5家無縫厚壁鋼管廠家下調出廠價30-50元/噸,2家企業上調20-40元/噸。

二、四大品種厚壁無縫鋼管市場價格
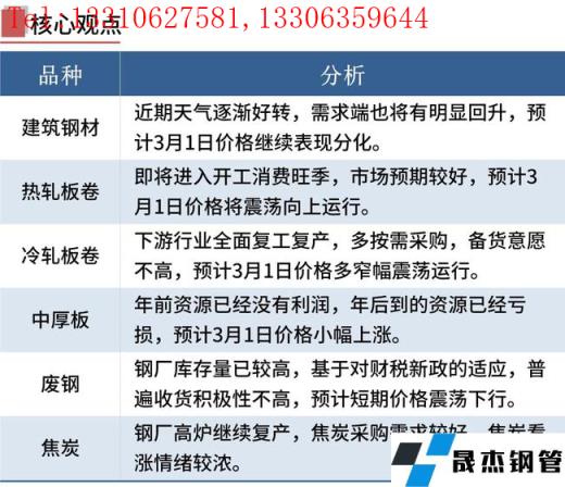
建筑厚壁無縫鋼管:2月28日,全國31個主要城市20mm三級抗震螺紋鋼均價4868元/噸,較上個交易日下跌1元/噸。短期來看,隨著冬奧會結束,后期產量回升速度將有所加快,存一定上升空間。不過,隨著近期天氣逐漸好轉,需求端也將有明顯回升。供需基本面有望好轉。因此預計3月1日國內建筑厚壁無縫鋼管或將繼續表現分化。

熱軋板卷:2月28日,全國24個主要城市4.75mm熱軋板卷均價5010元/噸,較上個交易日上漲41元/噸。近期房地產政策總體放松,多地購房政策松動。在冬奧會結束之后,限產政策開始邊際寬松,無縫厚壁鋼管廠家復產情緒升溫。即將進入開工消費旺季,市場預期較好。故3月1日全國熱軋板卷或將震蕩向上運行。

冷軋板卷:2月28日,全國24個主要城市1.0mm冷卷均價5545元/噸,較上個交易日上漲5元/噸。據貿易商反饋,今日冷軋行情在延續前期偏悲觀情緒大部分地區弱穩運行,少部分地區暗降出貨,兌現情緒漸濃,維持出貨為主。下游行業全面復工復產,多按需采購,備貨意愿不高。預計3月1日國內冷軋現貨價格多窄幅震蕩運行。

中厚板:2月28日,全國24個主要城市20mm普板均價5160元/噸,較上個交易日上漲6元/噸。隨著冬奧會結束,無縫厚壁鋼管廠家集中復產,若邯鄲地區限產不加嚴,預計未來一段時間無縫厚壁鋼管廠家周產量或維持130萬噸左右。從貿易商庫存成本去分析,年前資源已經沒有利潤,年后到的資源已經虧損,短期存在成本支撐。綜合預計,3月1日中厚板價格小幅上漲。

三、原燃料市場價格
進口礦:2月25日,山東地區進口鐵礦石現貨市場價格小幅上漲,市場交投情緒一般。截止發稿,山東地區了解到部分成交,青島港:PB粉875元/噸,PB粉872元/噸,PB粉866.5元/噸,卡粉1080元/噸;日照港:PB粉875元/噸;嵐山港:超特粉540元/噸。
焦炭:2月28日,焦炭市場穩中偏強運行。焦企開工率上升,生產積極性提高,提產計劃逐步展開,出貨十分順暢,疊加近期原料端煉焦煤價格頻頻調整,焦企成本壓力變大,利潤恐再度收縮,繼續提漲焦炭價格意愿較強。冬奧會結束,環保政策逐漸寬松,無縫厚壁鋼管廠家高爐繼續復產,部分低庫存無縫厚壁鋼管廠家積極補庫,焦炭采購需求較好,剛需加強,市場焦炭看漲情緒較濃。預計短期內焦炭市場暫穩偏強運行,后期需繼續關注環保政策、殘奧會、原料成本對焦炭價格的影響。
廢鋼:2月28日,全國45個主要市場廢鋼平均價3150元/噸,較上一交易日價格降29元/噸。具體來看,目前財稅新政執行在即,多家無縫厚壁鋼管廠家和基地發布《關于廢鋼采購需提供增值稅票的通知》,市場緊張情緒升級,部分區域基地碼頭廢鋼采購價格大幅下調,出貨積極。無縫厚壁鋼管廠家方面目前庫存量已較高,且基于對財稅新政的適應,普遍收貨積極性不高,或者停止收廢鋼。綜合來看,預計短期廢鋼市場價格震蕩下行。
四、厚壁無縫鋼管市場價格預測
首先,進入傳統開工季,鋼市供需繼續回暖,但遏制投機炒作背景下,市場謹慎情緒仍存。
其次,無縫厚壁鋼管廠家逐步復產,對原燃料有補庫需求,加之電爐廠處于盈虧邊緣,成本有一定支撐。不過,港口主流中高品鐵礦石庫存資源依舊充足,而焦企庫存處于低位運行,原燃料價格表現或有分化。
此外,俄烏局勢對國際大宗商品市場擾動,也增加市場不確定性。
總之,由于厚壁無縫鋼管市場多空交織,形勢復雜多變,短期鋼價或跟隨期貨市場區間震蕩運行,局部有反彈。
免責聲明:本網站(山東聊城晟杰無縫鋼管廠www.82912.cn)刊載的“每日鋼市:期鋼強勢上漲,開工季鋼價震蕩偏強”等均源于網絡,版權歸原作者所有,且僅代表原作者觀點,本文所載信息僅供參考。轉載僅為學習與交流之目的,如無意中侵犯您的合法權益,請及時聯系刪除。本網站刊登此篇文章并不意味著本站贊同其觀點或證實其內容的真實性,我們不對其科學性、嚴肅性等作任何形式的保證。如果侵犯了您的版權,請盡快聯系我們予以撤銷,謝謝合作!
請查看相關產品 厚壁鋼管,厚壁無縫鋼管,厚壁管,無縫鋼管廠,無縫鋼管廠家