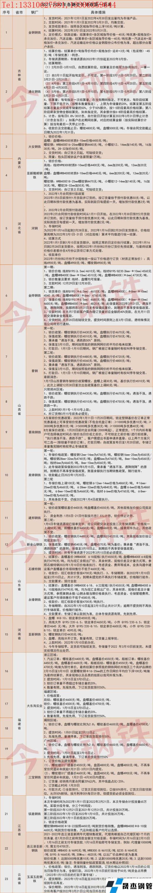
每年的12月至次年1月進入鋼鐵行業的冬儲期。截至目前,已有19家鋼企陸續出臺相應的冬儲政策,【今日鋼鐵】進行如下整理:

進入年末淡季,鋼鐵市場弱勢運行。各地無縫鋼管廠冬儲政策陸續出臺,今年冬儲心態如何?操作上將有什么變化呢?
冬儲政策分析
冬儲是在需求淡季保持無縫鋼管廠連續生產的必要手段。決定是否冬儲的前提,是預期收益與潛在風險之間的取舍與平衡。結合以上19家鋼企的冬儲政策,【今日鋼鐵】對河南、山東及山西三省鋼企已發布的冬儲政策進行分析:
河南市場
2022年河南地區建筑鋼材冬儲行情在2021年12月30日開始陸續啟動,較去年冬儲行情啟動提前半個月左右。目前省內出臺的建筑鋼材冬儲政策的鋼企還比較少,與往年相差不大,現已出臺的冬儲政策主要有鎖價買斷和遠期保值兩種政策。今年鄭州螺紋鋼冬儲成本價格區間為4400-4510元/噸,盤螺冬儲成本價格區間為4480-4750元/噸,就冬儲成本而言較去年高300-400元/噸。就市場而言,冬儲總量遠超去年,從我的鋼鐵網1月7日統計最新數據來看,今年同期同品牌的冬儲量較去年增加20%。
山東市場
截至1月10日,山東區域已有兩家無縫鋼管廠出臺2022年冬儲政策,對比其近兩年冬儲政策內容發現,時間、交貨要求等均發生了變化。今年冬儲時間自1月10日啟動至2月15日為期37天,比去年提前12天,定價模式均為鎖價買斷,今年兩家鋼企螺紋鋼冬儲成本價格為4550元/噸,盤螺價格為4600元/噸,就冬儲成本而言較去年高300元/噸。
山西市場
截至1月12日,山西區域已有六家無縫鋼管廠出臺2022年冬儲政策,已接近尾聲。對近兩年冬儲政策內容對比發現,時間、冬儲政策方案主題框架均發生了變化,較2021年相比,螺紋鋼冬儲成本高250-330元/噸,線盤棟數價格成本高270-310元/噸;冬儲模式基本相同,但是冬儲時間(以陽歷為準)早了17天。就市場而言,整體冬儲積極性相比2021年增好,商戶冬儲量提升同比增加55%。
冬儲影響因素
在經歷了元旦前后無縫鋼管廠冬儲政策高峰期后、無縫鋼管廠出臺冬儲政策的概率逐日走弱,而市場價格偏高、節后復工預期延遲使得經銷商對待冬儲相對謹慎,部分區域建筑鋼材冬儲較往年或同比回落。
近期全國多家無縫鋼管廠出臺了建材冬儲政策,部分區域表現較積極,但大部分區域市場表現較為消極。一是冬儲價格同比略高;二是由于2021年的下半年的行情導致市場持悲觀心態;三是房地產行業需求并無實質上的起色。
后市預測
從2021年12月的中央經濟會議來看,2022年會繼續實施積極的財政政策與穩健的貨幣政策,這對于鋼鐵市場的需求起到了一個托底作用,但由于經濟下行的壓力依然存在,加之冬奧會召開的影響,鋼鐵市場供需失衡的基本面沒有根本好轉。預計2022年春季鋼材價格在年后會稍有回暖,不會出現大起大落的情況,維持區間震蕩的局面。至于冬儲問題,小編提醒各位鋼貿商要及時關注各鋼企出臺的冬儲相關政策及市場信息,以客觀的態度對待,根據自身實際情況做出有利的安排。
免責聲明:本網站(山東聊城晟杰無縫鋼管廠www.82912.cn)刊載的“最新!全國鋼企冬儲政策一覽表!附政策解讀及后市分析”等均源于網絡,版權歸原作者所有,且僅代表原作者觀點,本文所載信息僅供參考。轉載僅為學習與交流之目的,如無意中侵犯您的合法權益,請及時聯系刪除。本網站刊登此篇文章并不意味著本站贊同其觀點或證實其內容的真實性,我們不對其科學性、嚴肅性等作任何形式的保證。如果侵犯了您的版權,請盡快聯系我們予以撤銷,謝謝合作!
請查看相關產品 厚壁鋼管,厚壁無縫鋼管,厚壁管,無縫鋼管廠,無縫鋼管廠家