為加快構建高效、清潔、低碳、循環的綠色制造體系,推進工業綠色發展,12月22日,河北省工信廳發布了《河北省“十四五”工業綠色發展規劃》的通知。《規劃》從發展基礎、總體要求、主要任務、保障措施四個方面進行了總體概述。小編針對《規劃》中涉及到的鋼鐵行業措施與要求進行了簡單概括,詳情如下:

“十三五”期間,河北省積極踐行綠色發展理念,堅決去、主動調、加快轉,不斷推進制造強省和全國產業轉型升級試驗區建設,產業結構明顯優化,工業節能成效突出,綠色制造體系更加完善,工業綠色發展取得了顯著成效。
累計壓減退出煉鋼產能8212.4萬噸、焦化產能3144.4萬噸。沿海臨港和資源富集地鋼鐵產能占全省總量的87%。創建省級及以上綠色工廠233家,其中國家級綠色工廠95家,排名全國第7位,鋼鐵行業綠色工廠數量全國第一。明確了鋼鐵、水泥等多個行業綠色制造標準,培育了一批綠色制造第三方服務機構。規模以上工業企業萬元工業增加值用水量由22.5立方米下降到15.2立方米,排名全國第5位。首鋼遷安等3家企業入選國家“水效領跑者”名單。全省鋼渣綜合利用率達99.84%。在全國率先實施鋼鐵、焦化行業企業有組織超低排放改造和燃煤電廠深度治理,2018-2020年,全省累計完成鋼鐵、焦化等行業超低排放改造項目1058個,深度治理工業爐窯2500余座。累計淘汰整治“散亂污”企業13.2萬家。“十三五”期間,全省實施強制性清潔生產審核的重點企業2191家。
《規劃》確立了“十四五”的主要目標,到2025年,工業產業結構、生產方式綠色轉型取得顯著成效,綠色低碳工藝技術裝備廣泛應用,能源資源利用效率大幅提高,綠色制造水平全面提升,為工業領域碳達峰奠定堅實基礎。
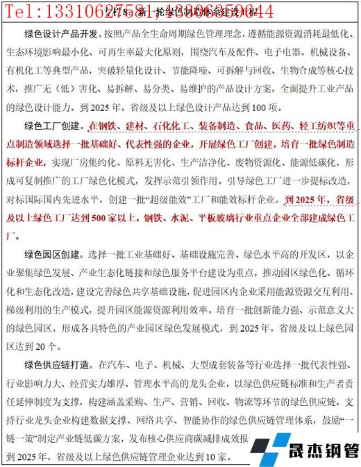
全省規模以上單位工業增加值能耗累計降低18%,粗鋼、水泥、平板玻璃等重點工業產品單耗達到國內先進水平。全省規模以上單位工業增加值二氧化碳排放累計下降19%,鋼鐵、水泥、石化化工等重點行業碳排放總量控制取得階段性成果。工業領域清潔生產全面推行,鋼鐵等重點行業清潔生產水平顯著提高,累計創建省級以上綠色工廠500家、綠色園區20個、綠色設計產品100項、綠色供應鏈企業10家,鋼鐵等重點企業全部建成省級以上綠色工廠。

《規劃》明確,“十四五”河北鋼鐵產業應該這樣發展:
1
構建綠色產業結構
強化綠色低碳對產業發展的引領作用,加快推進鋼鐵、石化等重化工行業向沿海臨港地區適度集聚。推進鋼鐵、焦化等行業兼并重組,發揮協同效應,提高發展質量。
實施“千企綠色改造”工程,聚焦鋼鐵、建材等重點行業。堅決遏制“兩高”項目盲目發展,全面梳理排查擬建、在建和存量“兩高”項目,對“兩高”項目實行清單管理、分類處置、動態監控,對擬建“兩高”項目,嚴把準入關,嚴格執行鋼鐵、焦化、鑄造等高耗能行業產能置換相關政策,嚴控“兩高”項目新增產能;對在建“兩高”項目,能效水平低于本行業能耗限額準入值的,按有關規定停工整改,力爭達到標桿水平;對存量“兩高”項目,嚴格執行環保、質量、技術、能耗、安全等有關法律法規、標準和產業政策,堅決淘汰落后生產工藝、技術、裝備,加快淘汰落后產能。
2
推動工業低碳轉型
制定工業領域碳達峰實施方案和鋼鐵、建材、石化化工等重點行業碳達峰行動方案,推動煤炭等化石能源清潔高效利用,提高可再生能源應用比重,有序推進鋼鐵、建材等行業碳達峰工作。加快低碳技術開發,圍繞鋼鐵、化工等重點行業,推動化石能源清潔高效利用等低碳技術,開發一批前瞻性、戰略性、顛覆性技術。到2025年,推廣50項綠色低碳先進適用技術。加快工業互聯網、5G等新一代信息技術在綠色制造領域的應用,到2025年,規模以上制造業企業關鍵業務環節全面數字化比例超過50%,鋼鐵、水泥(熟料)等行業重點企業能源管理平臺創建率達到100%。
3
提升工業能效水平
聚焦鋼鐵、建材、石化化工等重點行業,按照“整體推進、一企一策”的要求,在規定時限內將能效改造升級到基準水平以上,力爭達到能效標桿水平,對于不能按期改造達標的項目進行淘汰。嚴格控制鋼鐵、化工、水泥等主要用煤行業煤炭消費,新建、改擴建項目實行用煤減量替代。鼓勵氫能、生物燃料、垃圾衍生燃料等替代能源在鋼鐵、建材、石化化工等行業的應用。到2025年鋼鐵、水泥、平板玻璃、煉油、合成氨等重點行業達到標桿水平的產能比例超過30%。
4
促進工業高效用水
強化工業用水管理,實施節水技術改造,推進節水型企業/園區建設,推動鋼鐵、水泥、化工等行業加大雨水收集力度。
5
推進資源綜合利用
加強工業固廢綜合利用,推進再生資源高效高值化利用,實施廢鋼鐵、廢有色金屬等再生資源回收利用行業規范管理,提升行業規范化水平,促進資源向優勢企業集聚。
6
穩步推進清潔生產
在鋼鐵、石化化工等重點行業,開展末端治理設施升級改造,推動形成清潔、穩定、高效的治理能力,減少二次污染。全面完成鋼鐵行業超低排放改造,穩步實施水泥、焦化等行業超低排放改造。
7
提高綠色制造能力
開展新一輪綠色制造體系建設工程,圍繞鋼鐵、建材、石化化工、裝備制造等重點行業和開發區,加大綠色設計產品、綠色工廠、綠色園區、綠色供應鏈管理企業創建力度,培育制造業綠色轉型升級領軍力量。
8
發展節能環保產業
加快發展高效節能技術裝備與產品,大力發展先進環保技術裝備與產品,推進節能環保服務業發展。
《規劃》同時提出建設“四個一批”推進、“千企綠色改造”、工業低碳發展、工業能效提升、工業節水減排、資源綜合利用提升、清潔生產標桿企業、新一輪綠色制造體系建設、節能環保產業壯大等九項具體工程。








“十四五”時期是“兩個一百年”奮斗目標的歷史交匯期,是積極應對氣候變化、實現碳達峰目標的窗口期,是全面建設現代化經濟強省、美麗河北的關鍵期。實現工業綠色發展是推動我省工業高質量發展的重要途徑和必然要求,也是我省實現減排減碳的重要推動力。
河北“十四五”工業綠色發展規劃的制定與實施,要求我們立足新發展階段,完整、準確、全面貫徹新發展理念,積極服務和融入新發展格局,堅定不移實施制造強省戰略,以推動工業高質量發展為主題,以深化供給側結構性改革為主線,以碳達峰、碳中和目標為導向,以綠色技術創新為根本動力,著力優化產業結構,推動工業低碳轉型,提高能源資源利用效率和清潔生產水平,深化綠色制造體系建設,推進產業生態化和生態產業化,為新時代全面建設現代化經濟強省、美麗河北作出新貢獻。
免責聲明:本網站(山東聊城晟杰無縫鋼管廠www.82912.cn)刊載的“兼并重組、淘汰關停、嚴控新增…河北“十四五”工業發展規劃出爐”等均源于網絡,版權歸原作者所有,且僅代表原作者觀點,本文所載信息僅供參考。轉載僅為學習與交流之目的,如無意中侵犯您的合法權益,請及時聯系刪除。本網站刊登此篇文章并不意味著本站贊同其觀點或證實其內容的真實性,我們不對其科學性、嚴肅性等作任何形式的保證。如果侵犯了您的版權,請盡快聯系我們予以撤銷,謝謝合作!
請查看相關產品 厚壁鋼管,厚壁無縫鋼管,厚壁管,無縫鋼管廠,無縫鋼管廠家